Skip to content
Køb billet
Museet er åbent i dag!
Besøg
Udstillinger
Arrangementer
Samlingen
Undervisning
Booking & omvisninger
Restaurant
Podcast: PORTRÆT
Om Frederiksborg
Forskning
Fotoservice
Organisation
Job på museet
Webshop
Presse
EN
CN
DE
EN
CN
DE
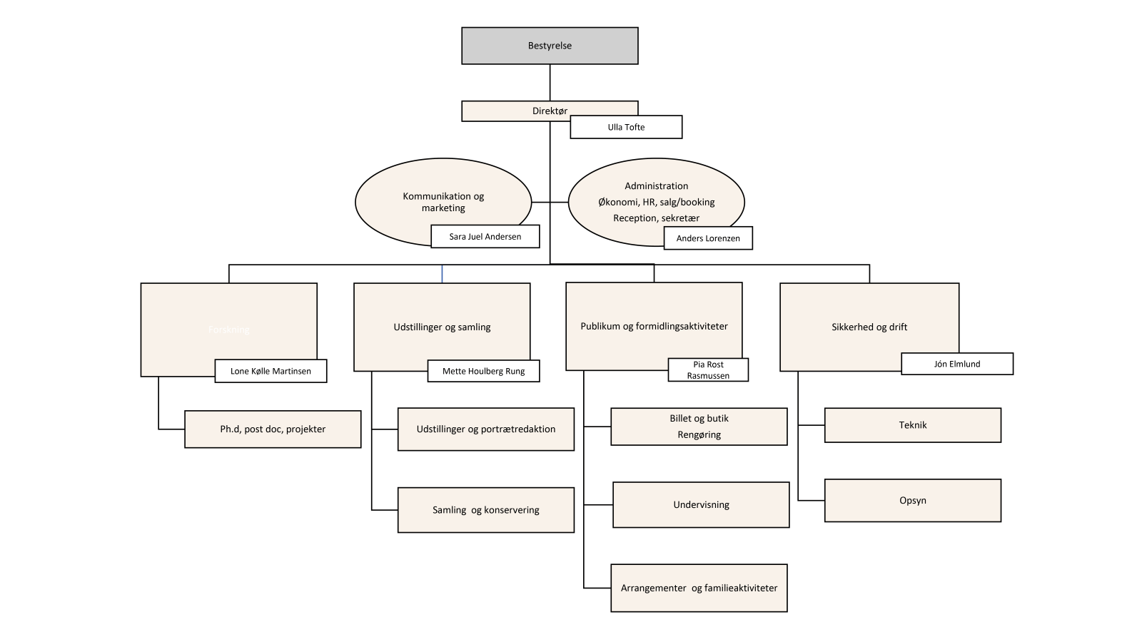
Organisationsdiagram
Opdateret 09.12.2025